| Startpagina | Modelspoor | Modelauto's | Baanontwerp | Integraal |
| modelspoor |
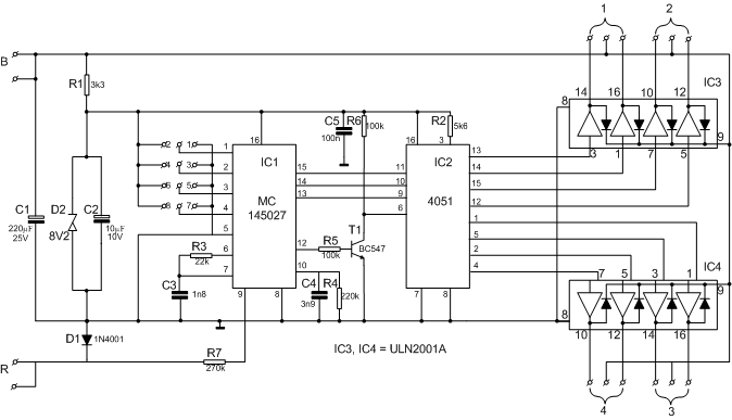
De wissel- seindecoder is bedoeld om wissels en seinen met bi-stabiele relais aan te sturen. Deze decoders geven een korte schakelpuls (instelbaar van 0,2 tot 2 seconden) om betreffende relais aan te sturen.
De decoder heeft 8 uitgangen en kan 4 bi-stabiele relais “in” en “uit” schakelen. De punten B en R worden op de rails of de boosterbedrading aangesloten. Elke decoder vertegenwoordigt een bepaald adres, dat via een draadbrug uniek wordt gemaakt voor betreffende decoder. Komt de adresinformatie van de controller overeen met die van de decoder dan wordt de data informatie doorgegeven naar de uigang van de decoder. Dit betekent dat 1 van de 4 bi-stabiele relais in de “in” of “uit” stand wordt gezet. |

De wissel- seindecoder in detail
Voor ervaringen met het testen van de wissel-/seindecoder ga naar testen wissel-/seindecoder.
Terug naar modules