| Startpagina | Modelspoor | Modelauto's | Baanontwerp | Integraal |
| modelspoor |
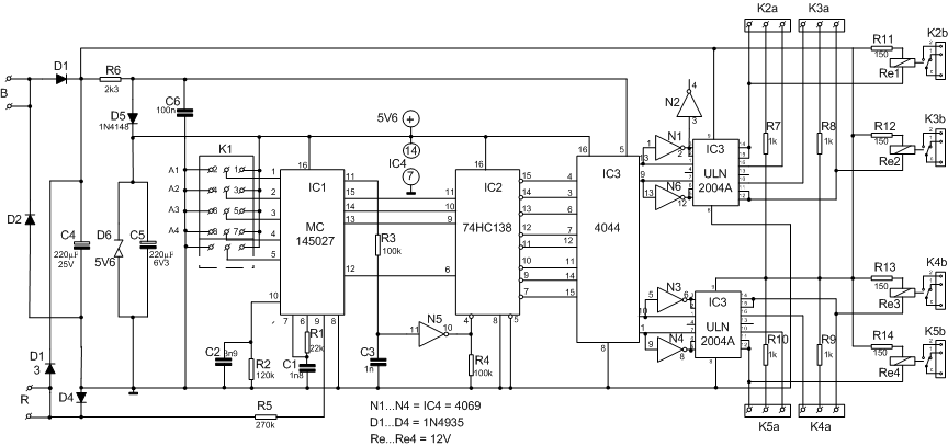
De schakeldecoder geeft in tegenstelling tot de wissel- /seindecoder geen schakelpulsen af maar opteert voor een meer duurzaam schakelgedrag. Deze decoders zijn hoofdzakelijk bedoeld voor lichtseinen zonder elektromagnetische relais. De potentiaalvrije relaisuitgangen maken het mogelijk om de railspanning te schakelen en zijn inzetbaar voor tal van toepassingen.
Voor lichtseinen zijn aparte uitgangen (4 stuks) beschikbaar, die lampjes kunnen aansturen. Er is ook voorzien in het aansturen van led’s door middel van pull up weerstanden. De adressering is identiek aan die van de wissel- /seindecoder. |
Voor lichtseinen zijn aparte uitgangen (4 stuks) beschikbaar, die lampjes kunnen aansturen. Er is ook voorzien in het aansturen van led’s door middel van pull up weerstanden.
De adressering is identiek aan die van de wissel- /seindecoder.

De schakeldecoder in detail.