Startpagina Modelspoor Modelauto's Baanontwerp Integraal


Testen wissel-/ seindecoder



modelspoor
treinen
communicatie trein
loc besturing
wissel/sein besturing
bezetmelding
PC besturing
interface signalen
basis trein
Koploper



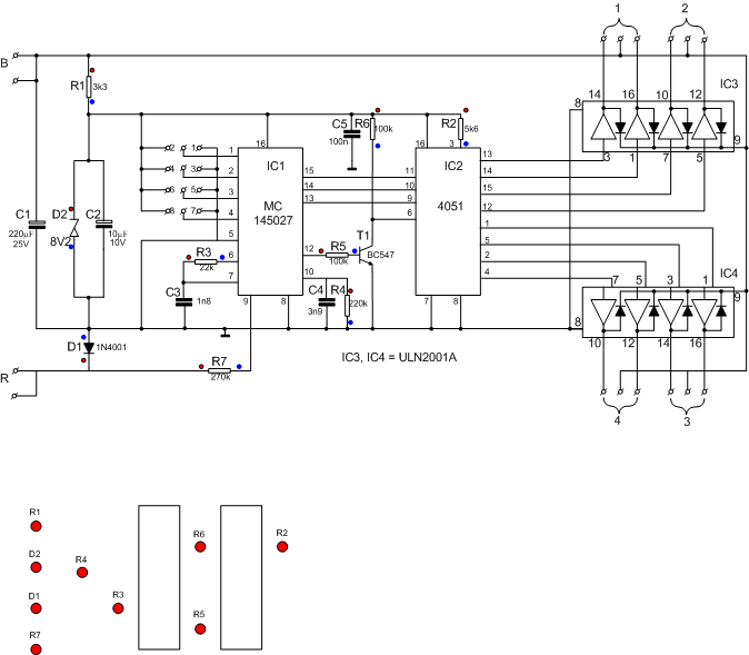
Er zijn 2 wissel- seindecoders. De meetpunten zijn aangegeven met rode stippen, daar waar wissel- seindecoder 2 afwijkt is dit aangegeven met blauwe stippen. 

wisseldecoder detail

principeschema van wissel-/seindecoder met deel van printaanzicht


 


In onderstaande tabel zijn de meetwaarden samengevat.

 

Component

Wissel 1

Wissel 2

Opmerkingen

 

rood

blauw

rood

blauw

 

R1

18,1

8,1

18,1

8,1

 

R2

8,1

8,0

8,1

8,0

 

R3

7,8

7,5

7,1

5,7

R3 anders om, verschil!!

R4

5,5

0

5,3

0

 

R5

-0,6 mV

0

-0,6 mV

0

 

R6

8,1

7,3

8,1

7,3

R6 anders om

R7

5,2

1,2

5,2

1,3

 

D1

5,2

0

5,2

0

D1 anders om

D2

8,1

0

8,1

0

 

Meetwaarden op de wissel/ seindecoder

Bij de testsessie bleek wissel/ seindecoder 2 niet te werken. De oorzaak was dat de condensatoren C3 en C4 op de print waren omgewisseld, waardoor de tijdslots van de lange en korte puls waren omgewisseld. Na omwisseling van beide C’s werkte de decoder 2 weer uitstekend.

Terug naar wissel/ seindecoder