Startpagina Modelspoor Modelauto's Baanontwerp Integraal


Booster Interface



modelspoor
treinen
communicatie trein
loc besturing
wissel/sein besturing
bezetmelding
PC besturing
interface signalen
basis trein
Koploper



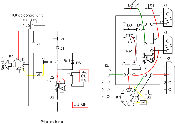
De booster interface vormt de koppeling tussen de booster en de controller, waarbij K1 wordt aangesloten op de booster en K8 op de controller.

Met maakcontact S2 wordt relais Re 1 bekrachtigd. Via het relaiscontact wordt het uitgangssignaal van de controller (via pen 1 van K8) aan de booster (via pen 4 van K1) gekoppeld. Het relais heeft een houdcircuit via de overload signalering van de booster (pen 5 van K1).

Relais Re1 wordt of met de hand afgeschakeld (S1) of als er in de booster overbelasting optreedt. In dat laatste geval wordt T11 in de booster (overload signalering) gesperd en valt relais Re1 af.

De verbinding van de controller met de booster kan alleen worden hersteld door Re1 met contact S2 op te brengen. Bij een juiste verbinding licht diode D2 op.

booster interface

Booster interface met print layout