| Startpagina | Modelspoor | Modelauto's | Baanontwerp | Integraal |
| modelspoor |
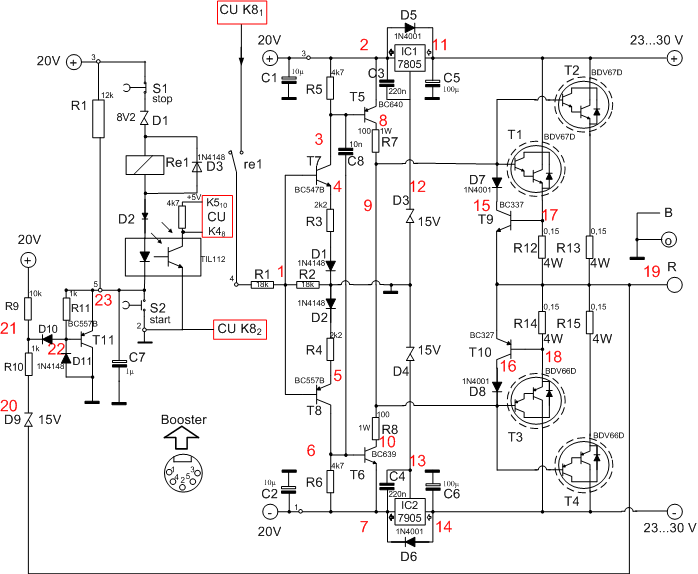
De booster verzorgt de stroomvoorziening van het systeem. De
booster levert een gestabiliseerde spanning aan de baan van ca. 18 Vdc (R+
en B) bij een belasting van maximaal De booster heeft een goede stroombegrenzing en kortsluitbeveiliging, hetgeen bij een modelbaan noodzakelijk is. De booster wordt gevoed door de eerder beschreven voeding (+/- 23…30 Vdc).
Op de uitgangsspanning wordt via de booster interface het digitale uitgangssignaal gesuperponeerd. De ingangstrap is zodanig van opzet dat hij aangestuurd moet worden door een symmetrisch signaal.Als er geen signaal op de ingang staat dan is er ook geen uitgangssignaal. |
De interface tussen de controller en de booster wordt gevormd door relais Re1 en de bijbehorende componenten S1, S2, D1 tot en met D3 en R1.

Met S2 wordt relais Re1 opgebracht waardoor het uitgangssignaal van de controller via connector CU K81 gekoppeld wordt met de ingang van de booster. Voorwaarde dat Re1 op blijft is dat T11 geleidt en er geen overbelasting of kortsluiting wordt gesignaleerd door de combinatie T11 en D10. In geval van kortsluiting en/ of overbelsting zal de gemiddelde uitgangsspanning van de booster stijgen en T11 uit geleiding gaan, waardoor Re1 afvalt.
De gestabiliseerde uitgangsspanning van de booster wordt
gerealiseerd door de uitgangstransistoren, die als emittervolgers zijn
geschakeld, te voeden vanuit een gestabiliseerde spanningsbron (
De spanningsstabilisatie is ingesteld op 20 V. Omdat de eindtransistoren zelf zo’n 1,5 V consumeren, blijft er een railspanning over van ca. +/- 18 V. Het ontwerp biedt uitstekende stabiliteit bij afdoende bandbreedte.
De weerstanden R12 … R15 zorgen voor een evenredige stroomverdeling
waarbij R12 en R14 de neventaak hebben van stroombegrenzing. Stijgt de spanning
over deze weerstanden boven de 0,6 V (wat het geval is bij een stroom door de
weerstand boven de
De ingangstrap van de booster wordt gevormd door T7 en T8 en is zodanig van opzet dat hij moet worden aangestuurd door een symmetrisch signaal. Als er geen signaal op de ingang staat dan is er ook geen signaal op de uitgang. De uitgang is dan hoogohmig omdat de uitgangstransistoren uit geleiding zijn gebracht.
De enige transistoren die niet in hun lineaire gebied werken zijn T5 en T6; met behulp van C8 wordt hun schakelgedrag evenwel voldoende verbeterd.
De overload signalering wordt gevormd door T11 en omringende onderdelen. D9 toetst alleen de negatieve uitgangspanning, omdat deze feitelijk zwaarder wordt belast. De uitgangspanning van de booster is immers het grootste deel van de tijd negatief.
Bij overbelasting van de booster zal de stroom in eerste
instantie worden begrenst tot zo’n
Op booster interface wordt meer detail van de boosterinterface weergegeven en op testen booster worden aantal meetgegevens gepresenteerd.