| Startpagina | Modelspoor | Modelauto's | Baanontwerp | Integraal |
| modelspoor |
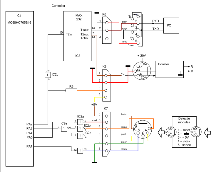
Het hart van het systeem wordt gevormd door de control unit. De control unit bestaat uit:
De gestabiliseerde voeding wordt gevoed door een extra
secundaire wikkeling van de ringkern transformator van de booster (8 Vac). De
voeding voorziet de controller van een geregelde 5 Vdc spanning en tevens via
K7 worden de trein(adres) detectiemodulen gevoed. Een uitgangstroom van De aansluitingen van de retour en detectiemodulen (K7) worden via IC2 gebufferd. IC3 (MAX 232) is verantwoordelijk voor de conversie van TTL signaal naar RS232 signaal en naar een signaal, waarmee de booster aangestuurd kan worden. Omgekeerd wordt het RS232 signaal van de PC omgezet naar TTL signaal voor IC1. In onderstaande tabel zijn de spanningsniveaus weergegeven. |
|
TTL/ RS232/ Edits conversie |
|||
|
Logisch |
TTL |
RS232 |
Edits
booster |
|
“ |
5 V |
-3 … - 25 V |
+ 3 … + 25 V |
|
“ |
0 V |
+ 3 … + 25 V |
-3 … - 25 V |
Diverse
spanningsniveaus
NB! De conversie van TTL/ RS232 en TTL/ Edits booster is tegengesteld.
Verder is het nog mogelijk om 3 handregelaars met elk 8 analoge regelaars aan te sluiten. Vooralsnog zal ik geen gebruik maken van handregelaars. De snelheidsregelaars en de overige regelaars worden op het beeldscherm van de PC weergegeven en gesimuleerd door het programma Koploper.
