Startpagina Modelspoor Modelauto's Baanontwerp Integraal


Voorwaarden 3



modelauto's
auto's
basis auto's
autobaan ontwerp
voorwaarden1
voorwaarden2
voorwaarden3
UCCI interface
communicatie auto's




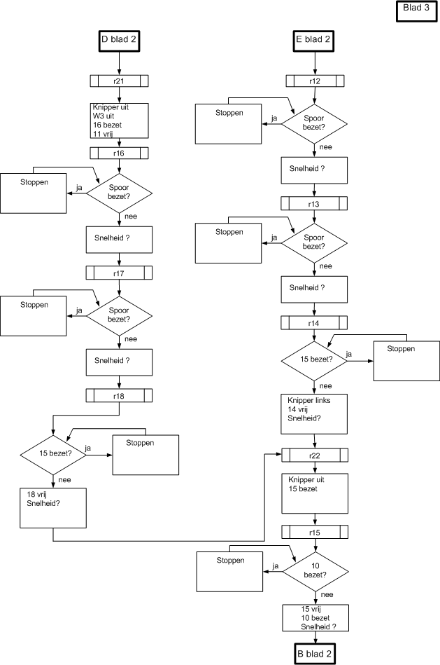
Ook hier zijn de voorwaarden identiek, zoals besproken op de sites voorwaaarden 1 en voorwaarden 2.
De voorwaarden spoor bezet (passeren van de reedrelais r12, r13, r16 en r17) komen van  extern van de spoorbaan.
In UCCI interface is aangegeven hoe deze externe voorwaarden zijn gerealiseerd voor de UCCI.

 




voorwaarden 3
Figuur: Voorwaarden 3


Terug naar basis auto's