Startpagina Modelspoor Modelauto's Baanontwerp Integraal


Voorwaarden 1



modelauto's
auto's
basis auto's
autobaanontwerp
voorwaarden1
voorwaarden2
voorwaarden3
UCCI interface
communicatie auto's





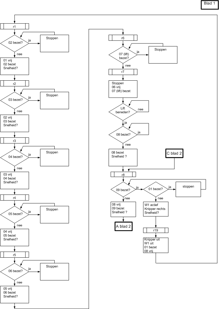
De voorwaarden voor de autobaan zijn op 3 bladzijden (voorwaarden 1, voorwaarden 2 en voorwaarden 3) weergegeven in de vorm van een flow diagram.
Een auto in blok 1 passeert reedrelais 1 waardoor de vraag of het volgende blok 2 vrij of bezet is relevant is. Is blok 2 bezet dan moet de auto stoppen, is blok 2 vrij dan mag de auto doorrijden en wordt blok 1 vrij gegeven en blok 2 bezet gemeld. Eventueel kan de snelheid van de auto nog aangepast worden.
Voor alle blokken gelden identieke voorwaarden met uitzondering van de complexere situaties.


 




voorwaarden 1

De signalen lift vrij, lift bezet en lift beneden worden gegenereerd door de lift zelf en komen op de sites lift en UCCI interface nog ter sprake.
Aan het eind van blok 8 kan een voertuig de rotonde vervolgen of afslaan naar blok 1. Is het verloop van de rotonde (blok 09) niet bezet dan vervolgt het voertuig de rotonde en worden de voorwaarden op A van blad 2 vervolgd.
In het andere geval slaat het voertuig af naar blok 1, mits deze vrij is. Wissel W1 wordt actief gemaakt, knipperlicht rechts gaat aan en de snelheid kan eventueel aangepast worden.
Vervolgens wordt bij reedrelais r19 blok 08 vrijgegeven, blok 01 bezet gemeld en het knipperlicht uitgeschakeld.
Het voertuig bevindtzich weer in blok 1 waar we mee begonnen zijn.



Terug naar basis auto's