| Startpagina | Modelspoor | Modelauto's | Baanontwerp | Integraal |
| modelauto's |
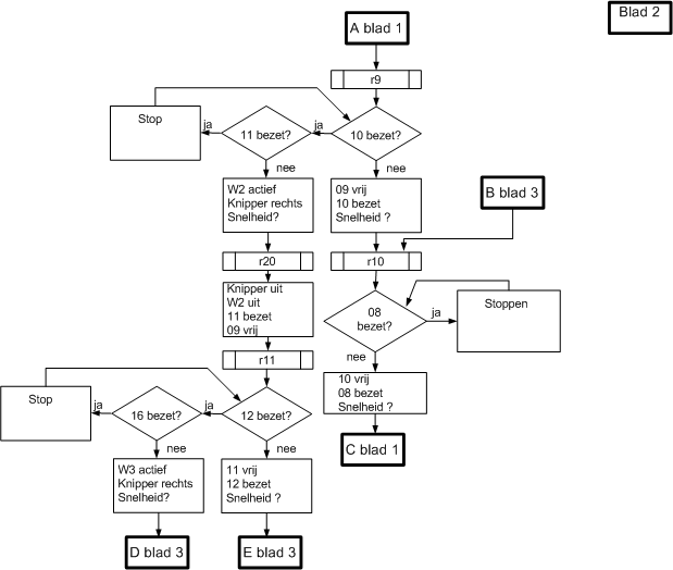
Op het voorgaande blad was het voertuig beland in blok 09. Bij het passeren van reedrelais r9 is er weer de mogelijkheid om de rotonde te blijven vervolgen of af te slaan naar blok 11. Is blok 10 (rotonde) bezet dan wordt bekeken of blok 11 vrij is. Is dit het geval dan wordt wissel W2 actief, wordt het knipperlicht naar rechts geactiveerd en eventueel de snelheid aangepast. Bij passeren van reedrelais 20 gaat het kniperlicht weer uit, wordt wissel W2 gedeactiveerd, blok 09 vrijgegeven en blok 11 bezet gemeld. Vervolgens heeft het voertuig bij reedrelais r11 wederom de keus om recht door te rijden (blok 12) of om af te slaan naar blok 16. |
